天平是测定物体质量的计量仪器的总称,是实验常用仪器之一。充分了解仪器性能及熟悉掌握其使用方法,是获得可靠分析结果的关键。
天平的分类
1. 按天平称量原理分类
(1)杠杆式天平:利用杠杆平衡原理(如双盘等臂机械天平)
(2)扭力天平:通过弹性元件变形称量(如扭力分析天平)
(3)电子天平:采用电磁力补偿原理或应变片技术(如分析电子天平)
(4)特种天平:基于液压、电磁、压电效应等原理(如石英晶体微天平)
2. 按用途与精度分类
此分类法(见图1)是对杠杆式天平而言。杠杆式天平可以分为等臂天平和不等臂天平,在这两类天平中又可分为等臂双盘天平、等臂单盘天平、不等臂单盘天平。双盘天平又可以分为摆动天平和阻尼天平,普通标牌和电光天平。

图1 按天平结构分类
4. 特殊类型
电子天平构成
电子天平的基本结构电子天平的基本结构是由秤盘、传感器、位置检测器、PID调节器、功率放大器、低通滤波器、模数转换器、微计算机、显示器、机壳、底脚等部分组成的:
1. 秤盘
秤盘多为金属材料制成,安装在天平的传感器上,是天平进行称量的承受装置。它具有一定的几何形状和厚度,以圆形和方形居多。使用时应注意卫生清洁,不要随意更换秤盘。
2. 传感器
传感器是电子天平的关键部件之一,由外壳、磁钢、极靴和线圈等组成,装在秤盘的下方。它的精度很高也很灵敏。应保持天平称量室的清洁,切忌称样时撒落物品而影响传感器的正常工作。
3. 位置检测器
位置检测器是由高灵敏度的远红外发光管和对称式光敏电池组成。它的作用是将秤盘上的载荷转变成电信号输出。
4. PID调节器
PID(比例、积分、微分)调节器的作用,就是保证传感器快速而稳定地工作。
5. 功率放大器
其作用是将微弱的信号进行放大,以保证天平的精度和工作要求。
6. 低通滤波器
其作用是排除外界和某些电器元件产生的高频信号的干扰,以保证传感器的输出为一恒定的直流电压。
7. 模数(A/D)转换器
它的优点在于转换精度高,易于自动调零,能有效地排除干扰,将输入信号转换成数字信号。
8. 微计算机
此部件是电子天平的关键部件之一,它是电子天平的数据处理部件,具有记忆、计算和查表等功能。
9. 显示器
现在的显示器基本上有两种:一种是数码管显示器;另一种是液晶显示器。它们的作用是将输出的数字信号显示在显示屏上。
10. 机壳
其作用是保护电子天平免受到灰尘等物质的侵害,同时也是电子元件的基座等。
11. 底脚
电子天平的支撑部件,同时也是电子天平水平的调节部件,一般均靠后面两个调整脚来调节天平的水平。

各功能键的作用如下:
(1)ON开启显示器键 轻按ON键,显示器全亮,对显示器功能检查后,进入称量模式。
(2)OFF关闭显示器键 轻按OFF键,显示器熄灭。若长时间不使用天平,应拔去电源线。
(3)CAL天平校准键 因存放时间、位置移动、环境变化或为了获得精确测量,天平在使用前,需进行校准,校准操作按说明书进行。
(4)TAR清零、去皮键 将容器置于秤盘上,显示容器质量,然后轻按TAR键,出现全零状态,即去除了皮重。当取出容器,显示器显示容器质量的负值,再轻按TAR键,显示器为全零,即天平清零。
(5)UNT量制单位转换键 按住UNT键不松手,显示器不断循环显示,当显示所需量制单位时,松手即可。
(6)INT积分时间调整键 积分时间有4个依次循环的模式可供选择,按下该键,当显示器显示所需模式时,松手即可。
(7)ABS灵敏度调整键 灵敏度也有依次循环的4个模式,选定方法同UNT键。
(8)PRT输出模式设定键 按住PRT键,也有4个模式循环出现,可随意选择。
(9)RNG称量范围转换键 在FA/JA系列天平中,有的有两个称量范围,即0~30 g;0~160 g。在0~30 g范围内,读数精度为0.1 mg,若质量超过30 g,天平就自动转为1 mg的读数精度。选择时,需按住RNG键,当显示器显示所需范围时即松手,随即出现等待状态,最后出现称量状态。
电子天平工作原理



1. 调水平
使用前观察水平仪是否水平。若不水平,调节水平螺栓,使气泡位于水平仪中心。

2. 预热
天平在初次接通电源或长时间断电之后,需要预热至少30 min后方可开启显示屏。
3. 开机
轻按天平面板上的ON键,天平自检,当天平显示称量模式“0.0000"时,自检自告结束。否则需按一下去皮键TAR。此时,天平准备工作就绪。
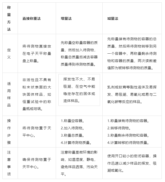
4. 称量

5. 关机、清扫
注意事项:
1. 电子天平的心脏一重力电磁传感器簧片细而薄,极易受损,且天平的精度越高,其重力传感簧片也越薄,所以在使用中应特别注意加以保护,不要向天平上加载重量超过其称量范围的物体,绝不能用手压称盘或使天平跌落地下,以免损坏天平或使重力传感器的性能发生变化;另外称量一个物体,特别是较重的物体时,一般不要超过30 s;搬动和运输时应将秤盘及其托盘取下来。
2. 电子天平实际上是测量地球对敞在称盘上的物体的引力即重力的仪器,而由于地球径纬度的不同,各地的重力加速度(9~9.8 m2/s〕并不相同,在使用地其称量准确度取决于是否进行了正确的校正和校正砝码的精度,假如发现校正好的天平,在使用地称重有一定误差,这并不表示天平有任何故障,请按各型号电子天平说明书介绍的方法,用计量部门认可的标准砝码进行校正即可进行准确称量。
3. 电子天平的校正方法一般分三大类:
全自动校正:内合标准砝码和电机伺服机构,只需按一个功能键即可在数十秒钟内完成校正,一般新型的万分之一克精度以上的电子天平均采用全自动校正;
半自动校正:内装标准砝码但无伺服机构,在进入校正程序后,需要手动加载和卸下校正码;
手动校正:天平内没有标准砝码和伺服机构需要手动进入校正程序并外加标准砝码进行校正一般精度较低的天平采用手动校正。
4. 电子天平是一台对环境高度敏感的精密电子测量仪器,使用时应小心操作,安装台面应无明显振动,不要敞在空调口,若这些条件不能满足,应采取一些改进措施:如变更使用地点;装上防风罩等。同时注意要调整底角螺丝,使水平指示器的气泡居中。天平未调好水平也是产生称量误差的原因之一。
5. 特殊样品的称量
(1)静电样品
干燥、细小的粉末状样品可能会带有静电,从而使粉末被称量容器或天平吸引或排斥,导致称量不准确和转移过程中的样品损失。使用塑料或硼硅玻璃制称量容器、称量环境湿度过低、操作人员穿戴服装及手套等因素均有可能产生静电。应采取适当措施减小静电对称量结果的影响,如使用内置或外置除静电装置、控制环境湿度不小于 40%或使用抗静电称量容器等。
(2)引湿样品
引湿样品容易从空气或外界环境中吸收水分,如果暴露在外,重量会逐渐增加。称量时应注意控制环境湿度并选择合适的称量容器,减少样品直接接触空气或外界环境的机会,并在称量过程中对盛有样品的容器进行快速密闭,可选择小口容器或带有气密性塞子的容器等进行称量操作。
(3)挥发样品
称量低沸点液体等易挥发样品时,应选择合适的防挥发称量容器,并在称量过程中对盛有样品的容器进行快速密闭,如选择密闭容器、小口容器或带有气密性塞子的容器等。
(4)腐蚀性样品
称量盐类、酸类等具有腐蚀性的样品时,应选用合适的耐腐蚀称量容器,称量过程中小心操作,避免样品洒落导致腐蚀天平或影响称量环境。
